Grid Off | Lights On
When Sandy hit New York, the lights went off leaving over 18,000 New Yorkers in the darkness for five days. This disruption of power extended beyond the economic or productive sphere; it permeated every aspect of urban life and created a fundamental rupture with the perception of urban space. The urban environment is fundamentally a product of its lighting as it produces social space. However, as climate change is expected to make such disruptions far more common, now is the time to strategize models for lighting based on the principles of distribution and localization we find in natural systems.
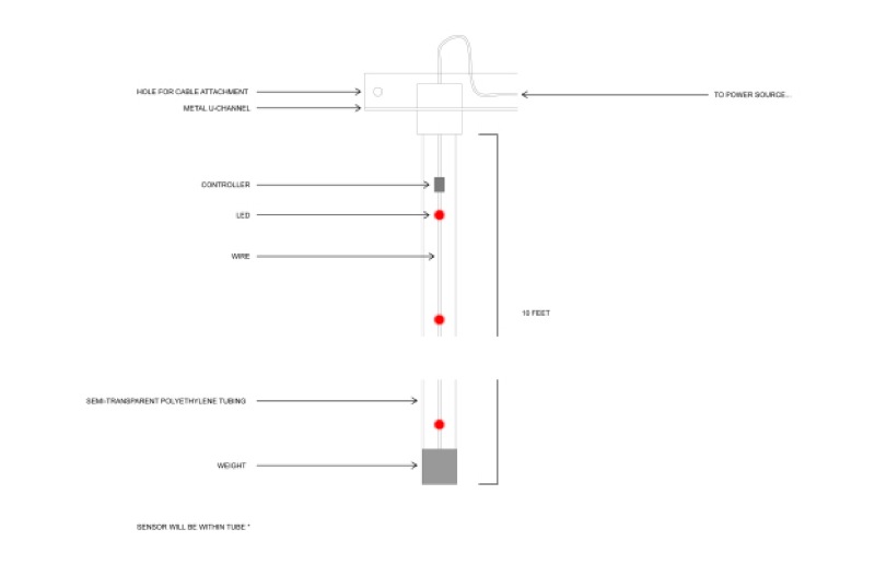
Grid Off | Lights On is an experimental non-electrical off-grid lighting prototype installed at the E. 4th St Cultural District of New York City, two blocks south of The Cooper Union campus, for New Museum’s Ideas City Festival and the World Science Festival in May 2013. The installation was the product of the Feltman seminar in Lighting at The Cooper Union, which functioned as a collaborative thinktank bringing together architecture, engineering and art students in a cross-disciplinary platform to create lighting strategies with the use of solar energy, wind energy, human and mechanical energy and bioluminescence. Grid Off | Lights On was powered exclusively by alternative energy generation techniques including solar cells, bioluminescent pods and an interactive human-motored performance illuminating the streetscape. These off-the-grid systems illuminated the streetscape, educated the community about light-related issues and cultivated an urgently needed dialogue on off-the-grid lighting technology as an urban climate adaptation strategy. Rather than focusing on the purely technological aspect of lighting, this project addressed the social relations that inform and are informed by the presence of light.
The project was supported by The Cooper Union's Feltman Lighting Fund, The Cooper Union Institute for Sustainable Design and the Benjamin Menschel Faculty Fellowship.
Credits: Lydia Kallipoliti, Martha Giannakopoulou, Katerina Kourkoula with the student team including Alyssa Davis, Laura Quan, Natalia Zawisny, Stephanie Borchers, Shiori Sasaki, Simon Khuvis, WooJong Kim, Glory Day Correw, Anna Kramer.
For more information visit: http://gridofflightsoncooper.wordpress.com/
To watch a video of the installation by Patrick McElnea visit: http://vimeo.com/66910970
Additional links:
http://www.newmuseum.org/ideascity/view/grid-off-lights-on
http://worldsciencefestival.com/events/innovation_square2013/wow
